2018年9月20日是第30个“全国爱牙日”,今年的活动主题为“口腔健康,全身健康”。口腔健康要从小抓起,才能将更多的问题阻隔在未来的人生路上。
口腔健康越发被重视,未成年人的口腔健康情况更成为了一个全社会都关注的热门话题。相关调查发现,寄宿或者全托的未成年人,口腔健康比走读的更严重一些。
在我国,很多家长认为孩子乳牙迟早要更换,不需要对龋坏的乳牙进行治疗,这导致很多小朋友在满口烂牙中度过了七彩的童年。据不完全统计,我国18岁以下儿童龋病患病率高达66%,但是治疗率不足3%,3岁以下儿童开始刷牙只有13%,仅有9%的家长监督孩子刷牙,这是很让人心酸的数据……
婺城口腔医院院长周亚军介绍说,口内问题相对比较隐蔽,而生活老师和家长双方都可能因为精力分散,导致对这种隐蔽比较强的口内问题形成忽略。未成年人又不能准确表达或者不会表达口内的问题,等到发现时已经颇为严重了。
另外可能形成的一种潜在风险就是:颌骨发育不良导致的牙列拥挤,从而影响未成年人的面型和牙齿健康。
为此,需要将口腔检查升格为学校服务的常规项目,可以最大程度减少这种问题的发生。
孩子是未来,为未来创造更好的发展条件是每一个人都需要努力的事。
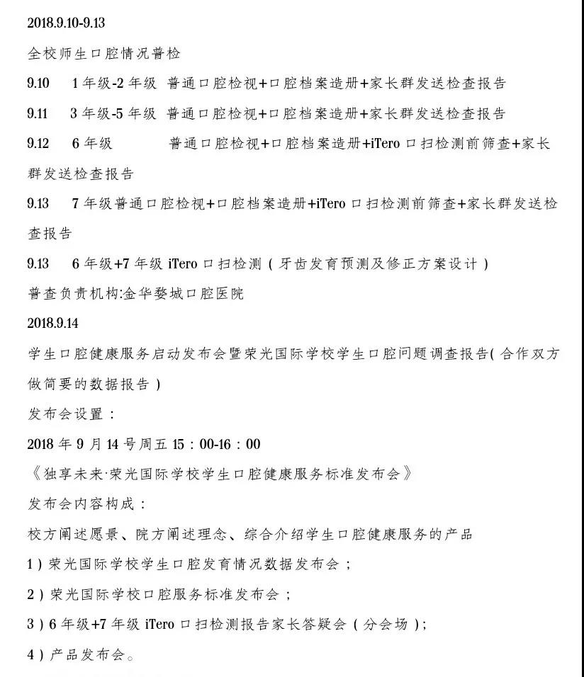
" 金华婺城口腔医院和金华荣光国际学校在今年爱牙日来临之际,在9月10-14开展为期5天的全校口腔健康普查行动,并以此为契机将全校师生的口腔健康服务升级为常态服务。"
发起人:荣光国际学校校长徐锦生、婺城口腔医院周亚军院长
深耕基础教育的徐校长和坚持服务口腔近40年的周院长二人在孩子的口腔事业上一直都是身体力行的典范。
荣光国际学校的校长徐锦生是金华市学生窝沟封闭的政协提案的发起者,并且让窝沟封闭成为一项持续了近20年的政府惠民政策,这项政策让诸多的学生避免了龋齿带来的危害。
婺城口腔医院周亚军院长,是金华学生窝沟封闭政策有力执行者,从这项惠民政策实施以来一直坚持服务,20年来为诸多的学生提供了非常有力的口腔保护。
服务流程:
什么是窝沟封闭
窝沟封闭是一种无痛,无创伤的龋齿预防方法,在国际上有50多年的使用历史,是WHO推荐的有效预防龋齿的方法。
窝沟封闭能够阻止致龋菌及酸性代谢产物对牙体的侵蚀,以达到预防窝沟龋的效果,窝沟封闭后细菌没有办法进入窝沟点隙啦,牙齿得到了良好的保护。
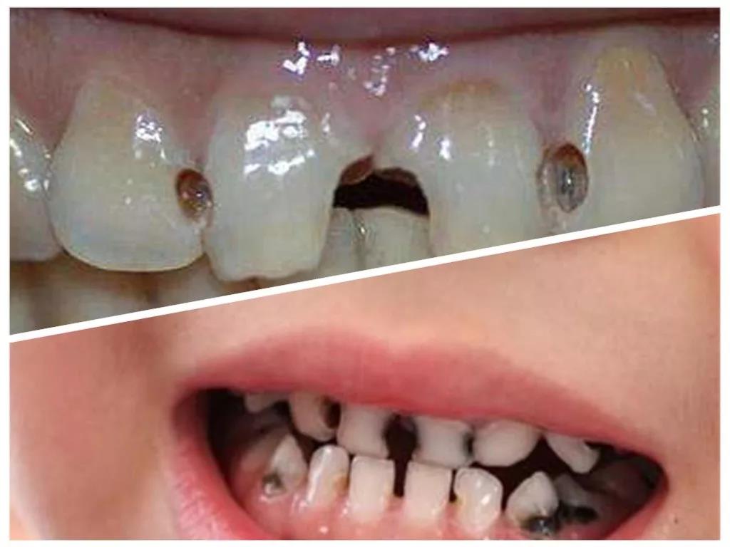
早期口腔问题干预,是保障孩子成长的核心基础服务之一
我们来看几组孩子口腔问题干预前后的对比:
为了满足全校师生的口腔健康服务需求,金华婺城口腔拟做出以下服务规划:
" 1、每学期开学后的第一个星期开始为学生做口腔普检,持续1周时间,建立标准的口腔档案,记录学生在校和在院期间每一项口腔检查和治疗;
2、在学校设立定期牙医接诊制度,前期规划为1周2次的半天服务,初步定为:11:30-17:30,为学生提供基础治疗;
3、设立正畸复查制度,与牙医接诊制度规划服务时间为同频率和时间段;
4、每学期一班一节的口腔健康课,与学校联动,培养起学生正确爱牙护牙方式;
5、发行包含未成年口腔服务基本项目的服务卡。该卡将服务标准化,形成一次性购买,享受全程服务,无服务费、卡内项目不再付费的服务模式,减少家长的为孩子牙齿奔忙的情况,方便学校为进行学生口腔健康管理;
6、校内服务医生配置:正畸/全科/儿牙/护士,随机配组,一次3人;
7、诊疗接送服务:医院专车或校车接送学生到院进行口腔诊疗;
8、院内专享诊疗通道:当该学校学生到院或者预约后,在约定时间内到院可以优先安排医生进行快速诊疗。 "
婺城口腔医院院长和荣光国际学校校长共同呼吁到:将孩子的口腔问题在萌芽态解决是最好的,希望家长、口腔机构、学校以及更多的机构联合起来,打造一个成熟的儿童口腔预防体系,更深入的研究校内儿童口腔预防的措施,给孩子一个美好的未来。
-
2021-07-27
向新而生,河南加油!
-
2018-08-12
周亚军口腔门诊升级金华婺城口腔医院
-
2021-07-08
周亚军院长被评选为2021年“闪光婺星”
-
2021-07-08
周院长参加金华市商业联合会三届十一次理事会
-
2021-04-12
金华市商业联合会第十九期沙龙分享会圆满落幕
-
2020-12-16
让缺牙市民早日重拾“口福”
-
2020-12-16
婺城口腔医院为石门村居家养老老人送温暖